您的瀏覽器不支援JavaScript功能,若網頁功能無法正常使用時,請開啟瀏覽器JavaScript狀態。

跳到主要內容區塊

「善用數位行銷及綠色貿易資源拓展海外市場」說明會 (9/11高雄場)

發布日期:2023-08-24
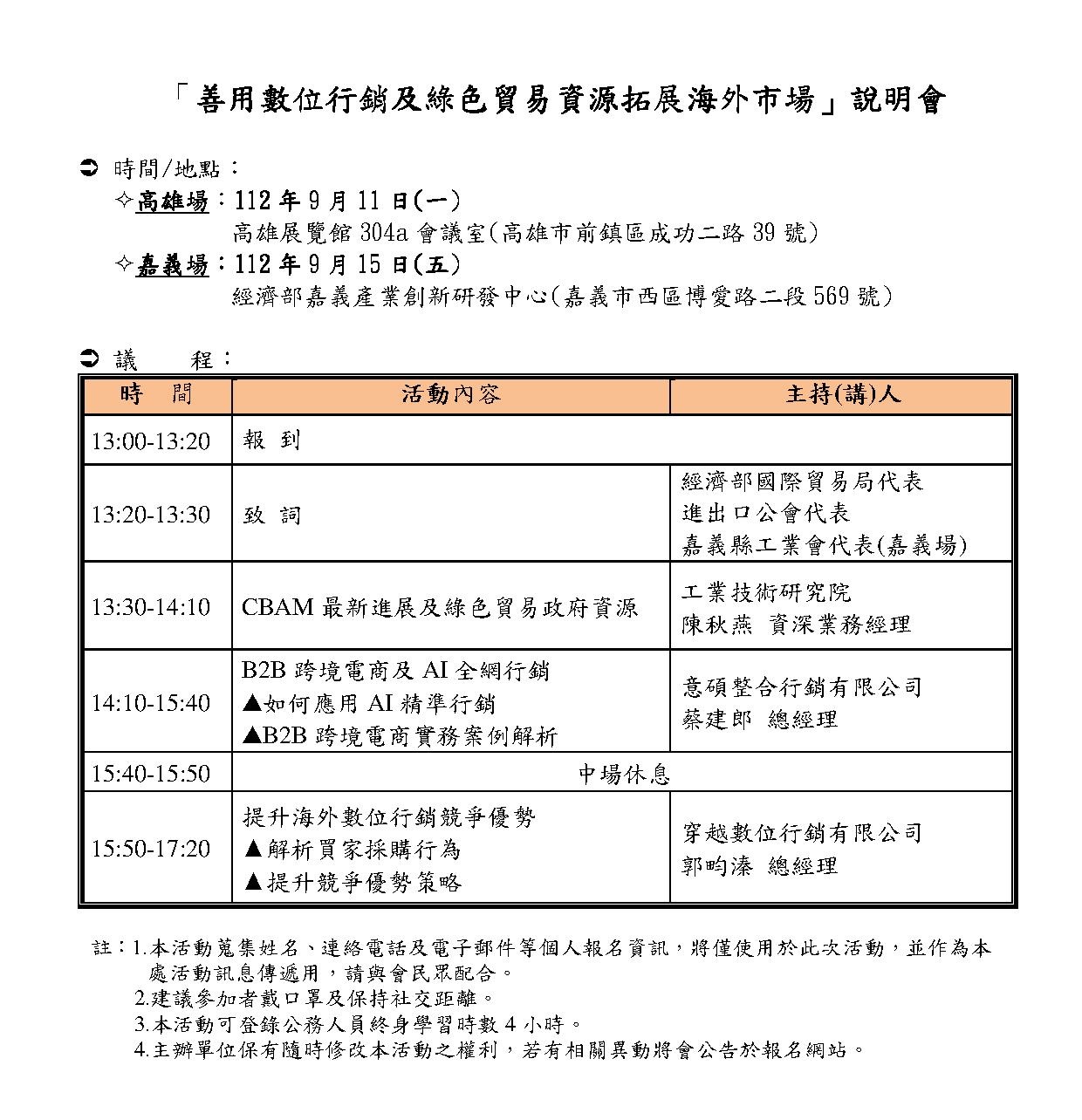
「善用數位行銷及綠色貿易資源拓展海外市場」說明會議程.jpg

「善用數位行銷及綠色貿易資源拓展海外市場」說明會議程.jpg

疫情加速各國數位轉型發展,國際研究機構eMarketer預估,2023年全球電商銷售額規模預估可達6.2兆美元,2025年規模並上看7兆美元,數位行銷為爭取海外訂單很重要工具之一。另歐盟碳邊境調整機制(CBAM)於今年10月即將試行,將對全球貿易產生重大影響,以出口為導向的廠商需配合國外買主揭露碳資訊並進行低碳轉型,以利爭取出口訂單。

數位行銷及淨零碳排將是爭取海外訂單的重要關鍵,為協助業者提升數位行銷能力,瞭解CBAM最新資訊及運用政府綠色貿易資源,經濟部國際貿易局高雄辦事處爰辧理本次說明會,邀請業界專家提供精闢解析及分享。

▲主辦單位:經濟部國際貿易局高雄辦事處

▲協辦單位:嘉義市、嘉義縣進出口商業同業公會、嘉義縣工業會

      高雄市、高雄縣進出口商業同業公會、外貿協會台南、高雄辦事處

▲ 時間/地點:高雄場:112年9月11日(一) 高雄展覽館304a會議室(高雄市前鎮區成功二路39號)



註:1.本活動蒐集姓名、連絡電話及電子郵件等個人報名資訊,將僅使用於此次活動,並作為本處活動訊息傳遞用,請與會民眾配合。

      2.建議參加者戴口罩及保持社交距離。

      3.本活動可登錄公務人員終身學習時數4小時。

      4.主辦單位保有隨時修改本活動之權利,若有相關異動將會公告於報名網站。
 

活動資訊
「善用數位行銷及綠色貿易資源拓展海外市場」說明會 (9/11高雄場) 
(2023-09-11 13:00 ~ 2023-09-11 17:20)
活動地點:高雄展覽館304a會議室 (高雄市前鎮區成功二路39號)
聯絡人:吳先生 ((07)2711171分機271)

發布單位:國際貿易局
發布日期:2023-08-23

回頁首