您的瀏覽器不支援JavaScript功能,若網頁功能無法正常使用時,請開啟瀏覽器JavaScript狀態。

跳到主要內容區塊

0923樺加沙颱風受災民眾公路監理業務權益照顧措施

發布日期:2025-09-25
因應樺加沙颱風災害相關受災民眾公路監理業務權益措施.jpeg

因應樺加沙颱風災害相關受災民眾公路監理業務權益措施.jpeg

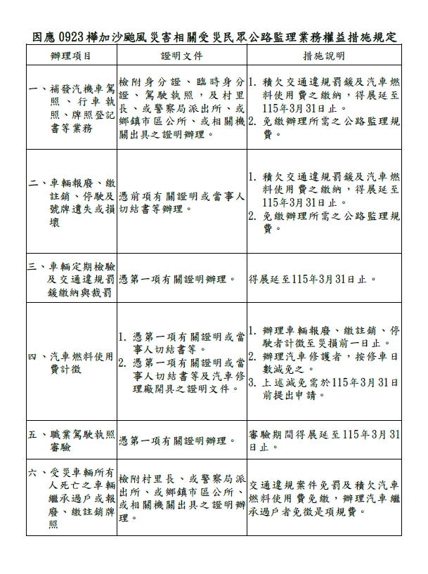
  9月23日樺加沙颱風影響臺灣,造成部分地區災情嚴重,為照顧災區民眾權益,公路局公布「0923樺加沙颱風受災民眾公路監理業務權益照顧措施」,受災民眾只要持有村里長、警察局、派出所、鄉鎮市區公所或相關機關出具之證明,相關包含「補發汽機車駕照、行車執照、牌照登記書」、「辦理車輛報廢、繳註銷、停駛及號牌遺失或損壞」、「車輛定期檢驗」、「交通違規罰鍰繳納、裁罰及汽車燃料使用費繳納」、「職業駕駛執照審驗」等監理事宜,均可展延至115年3月31日前向公路監理機關申辦。
  公路局表示,另因颱風致車輛受損需辦理報廢、繳註銷、停駛者,汽車燃料使用費計徵至災損前一日止;辦理汽車修護者,憑汽車修理廠開具之證明文件,按修車日數減免之,請民眾於115年3月31日前提出申請。
  此外,公路局也提醒,如有受災車輛所有人死亡,親屬辦理車輛繼承過戶或報廢、繳註銷牌照者,交通違規案件免罰及積欠汽車燃料使用費免繳,辦理汽機車繼承過戶者免徵該項規費。

聯絡人:監理組組長吳季娟
聯絡電話:02-23070123分機2000


發布單位:交通部
發布日期:2025-09-24

回頁首